26/10/2024
Într-o lume în continuă evoluție tehnologică, unde complexitatea sistemelor inginerești crește exponențial, nevoia de instrumente educaționale și profesionale avansate devine crucială. Aici intervine Automation Studio™, o soluție software inovatoare, concepută pentru a spori productivitatea inginerească și pentru a transforma modul în care sunt predate și învățate tehnologiile de automatizare și de putere fluidă. Indiferent dacă sunteți student, profesor sau inginer, Automation Studio™ oferă un mediu complet și dinamic pentru a explora, proiecta, simula și analiza o gamă largă de sisteme.

- Ce este Automation Studio™? O Soluție Integrată pentru Mecatronică
- Simularea Dinamică și Interactivă: Inima Experienței
- Biblioteci Vaste și Personalizabile pentru Orice Tehnologie
- Instrumente Avansate pentru Diagnosticare, Analiză și Documentare
- Funcționalități Inovatoare pentru o Experiență Îmbunătățită
- Noutăți și Extinderi Continue: Menținerea la Zi cu Tehnologia
- Întrebări Frecvente (FAQ) despre Automation Studio™
- Concluzie: Un Viitor al Inovației în Inginerie
Ce este Automation Studio™? O Soluție Integrată pentru Mecatronică
Automation Studio™ este un software de ultimă generație, un mediu unificat care aduce laolaltă diverse tehnologii de automatizare și putere fluidă. Este descris ca o soluție software "All-in-One" pentru predarea și învățarea mecatronicii, de la concepte de bază până la sisteme multi-tehnologice complexe. Scopul său principal este de a face învățarea distractivă și eficientă, permițând utilizatorilor să creeze și să simuleze circuite cu o ușurință remarcabilă. Acest instrument puternic nu este doar un simulator; este un mediu complet de dezvoltare și testare, ideal pentru:
- Predarea și învățarea conceptelor fundamentale în hidraulică, pneumatică, electricitate și automatizări.
- Crearea și reproducerea rapidă a temelor și materialelor de învățare, adaptate la curricula educațională.
- Dezvoltarea abilităților de depanare prin activarea defecțiunilor predefinite.
- Proiectarea și testarea sistemelor înainte de implementarea fizică.
- Îmbunătățirea productivității în mediul industrial prin simulare și analiză detaliată.
Simularea Dinamică și Interactivă: Inima Experienței
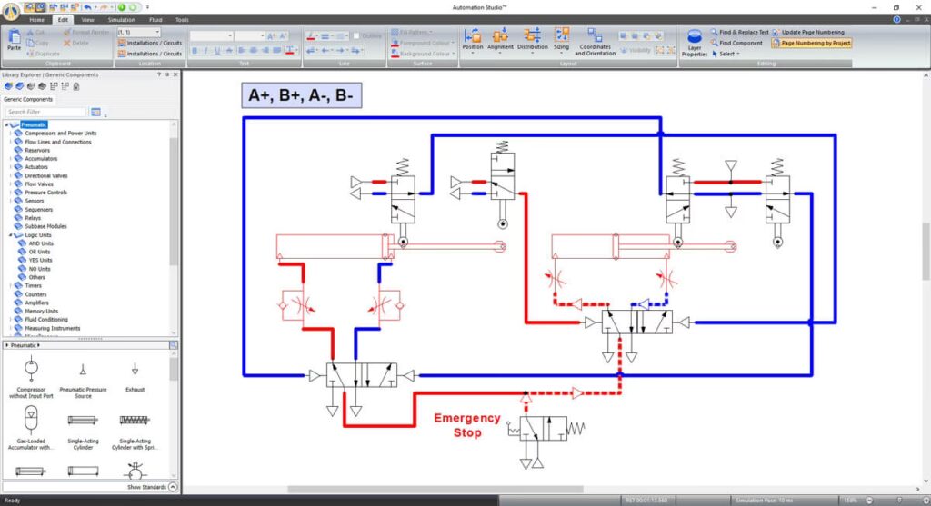
Unul dintre cele mai puternice aspecte ale Automation Studio™ este capacitatea sa de simulare dinamică, realistă și vizuală. Circuitele prind viață, componentele sunt animate, iar liniile și firele sunt codificate cromatic în funcție de starea lor, oferind o înțelegere intuitivă a comportamentului sistemului. Această funcționalitate permite o reproducere fidelă a comportamentului unui sistem în timp real. Modurile de simulare precum "Normal", "Mișcare Lentă", "Pas cu Pas" și "Pauză" oferă control total asupra procesului de învățare și analiză. Instrumentele de măsurare realiste, cum ar fi multimetrul, ampermetrul cu clește, osciloscopul, testerul hidraulic, termometrul și manometrul, pot fi utilizate pentru a reproduce experiențe de măsurare din viața reală, consolidând abilitățile practice.
Pe lângă simularea virtuală, Automation Studio™ permite și conectarea la dispozitive reale, cum ar fi PLC-uri (Controlere Logice Programabile) și plăci Arduino™. Această funcționalitate bridge dintre lumea virtuală și cea fizică este esențială pentru dezvoltarea de Digital Twins (Gemenii Digitali) ale echipamentelor hardware, oferind o platformă sigură și eficientă pentru testare și depanare.
Pentru a spori și mai mult interactivitatea, software-ul include "Sisteme Virtuale" predefinite, cum ar fi benzi transportoare, semafoare, lifturi, spălătorii auto sau sisteme de tip pick & place. Acestea permit studenților să lege senzori, comutatoare, lumini și transportoare folosind bibliotecile Electrice și PLC, pentru a face sistemele virtuale să funcționeze conform instrucțiunilor profesorului, oferind o experiență de învățare imersivă și practică.
Biblioteci Vaste și Personalizabile pentru Orice Tehnologie
Automation Studio™ se mândrește cu un set cuprinzător de biblioteci, conținând mii de simboluri gata de simulare, sortate pe tehnologii și respectând standardele internaționale precum ISO, IEC, NEMA, SAE, JIC. Această bogăție de resurse permite predarea unei game largi de subiecte legate de hidraulică, pneumatică, electricitate și tehnologii de control. Iată o privire asupra principalelor biblioteci tehnologice disponibile:
| Tehnologie | Descriere și Caracteristici Cheie |
|---|---|
| Hidraulică | Componente hidraulice noi și îmbunătățite, cu modele de simulare avansate. Suport pentru arbori de transmisie în Managerul de Mecanisme. |
| Pneumatică | Mii de componente pneumatice, inclusiv simularea fluidelor compresibile (azot, hidrogen, heliu, metan, propan). |
| PLC (Controler Logic Programabil) | Integrare cu standarde precum AB-500 și AB-5000, implementarea modulului Ladder Diagram LSIS. |
| Electronică Digitală | Componente pentru circuite digitale. |
| Electrotehnică | Componente electrice generale, motoare electrice noi (motor cu inducție, motor DC cu magnet permanent), porturi de conectare mecanică. |
| Comenzi Electrice | Componente de control electric, inclusiv pornitori soft și variatoare de frecvență (VFD-uri) conform specificațiilor Siemens™, Allen Bradley™, WEG™. |
| HMI și Panouri de Control | Crearea de animații 2D/3D și panouri de control interactive legate de circuite. |
| SFC (Sequential Function Chart / Grafcet) | Instrument vizual și intuitiv pentru crearea rapidă a secvențelor operaționale. |
Pe lângă bibliotecile standard, utilizatorii pot crea cu ușurință propriile biblioteci personalizate, conținând doar componentele necesare pentru exerciții specifice sau echipamente de laborator. Această flexibilitate permite reproducerea oricărui echipament de laborator pentru a-l simula înainte de experiența practică. De asemenea, sunt disponibile cataloage de la producători (ex. Janatics Pneumatic Products), care includ configuratoare de produse, simboluri și date tehnice reale.
Instrumente Avansate pentru Diagnosticare, Analiză și Documentare
Automation Studio™ este echipat cu un set bogat de instrumente de analiză a datelor și funcționalități care îmbunătățesc atât procesul de învățare, cât și cel de lucru profesional:
- Depanare și Diagnosticare: Posibilitatea de a crea sau activa defecțiuni predefinite ale componentelor pentru a dezvolta abilități de depanare. Acestea pot fi activate prin condiții presetate sau manual în timpul simulării.
- Grafice și Plotting: Parametrii simulați pot fi reprezentați grafic printr-o simplă operație drag and drop, cu posibilitatea de exportare în fișiere text pentru analize ulterioare.
- Lista de Materiale (BOM): O listă de materiale personalizabilă și dinamică, care poate fi plasată direct pe schemă sau exportată pentru a crea un raport detaliat. Noua versiune oferă o mare flexibilitate de personalizare a informațiilor afișate și a aspectului, permițând chiar editarea proprietăților componentelor direct din BOM.
- Inserare Imagini și Text: Posibilitatea de a insera texte și imagini în scheme pentru a crea circuite complet documentate.
- Conexiuni Externe: Documentarea componentelor prin adăugarea de linkuri externe către videoclipuri, fișiere și alte resurse, pentru a îmbunătăți înțelegerea componentelor sau sistemelor.
- Imprimare și Export: Circuitele pot fi imprimate în orice dimensiune de hârtie sau exportate în multiple formate pentru a fi partajate cu alte aplicații.
- Fișiere Video: Crearea de fișiere video ale proiectelor, utilizabile în alte aplicații sau pentru înregistrarea întregii aplicații în scopuri de instruire.
Funcționalități Inovatoare pentru o Experiență Îmbunătățită
Pe lângă caracteristicile fundamentale, Automation Studio™ integrează o serie de funcționalități avansate care îl diferențiază pe piață:
- Animații Cut-Away: Secțiunile transversale animate ale componentelor ilustrează funcționarea internă a acestora, sincronizate cu simularea circuitului. Aceasta oferă o perspectivă unică asupra modului în care funcționează componentele la nivel intern.
- Manager de Mecanisme: Corpurile mecanice pot fi legate de actuatoarele de putere fluidă pentru a simula și anima efectele lor, permițând crearea de sisteme mecatronice integrate.
- Co-simulare prin API: Automation Studio™ poate comunica prin API-uri cu software-uri de simulare terțe, permițând crearea unui mediu de testare "model-in-the-loop" (MIL) și co-simularea proiectelor cu alte software-uri complementare de simulare multi-fizică.
- Acces la Distanță: Funcționalități de acces la distanță online pentru licențe, permițând profesorilor și studenților să pregătească și să simuleze cursuri și teme de acasă, de la școală sau de la locul de muncă, ideal pentru E-learning.
- VFD-uri (Variable Frequency Drives): Variatoare de frecvență construite conform specificațiilor producătorilor, esențiale pentru controlul motoarelor.
- Interfețe HMI 2D/3D și Panouri de Control: Crearea de animații 2D sau 3D legate de circuit, îmbunătățind schema și făcând-o mai vizuală pentru studenți. Include un editor 3D pentru crearea și importarea de piese 3D în formate STEP, STL și IGES.
- Vederi Integrate (Embedded Views): O funcție care răspunde cerințelor de instruire și publicare tehnică. Permite adăugarea de vederi din toate tehnologiile diferite într-un singur document. De exemplu, este posibil să se integreze pe o singură pagină o vedere parțială a unui circuit hidraulic, o vedere 3D și o vedere parțială a unui PLC.
- Diagrama de Secvență: Un instrument vizual și intuitiv care permite crearea rapidă a secvențelor de operare fără a necesita utilizarea unui limbaj de control specific sau a unui circuit de control electric.
Noutăți și Extinderi Continue: Menținerea la Zi cu Tehnologia
Echipa din spatele Automation Studio™ se angajează să ofere actualizări constante și să integreze cele mai noi tehnologii. Printre cele mai recente adăugări și îmbunătățiri se numără:
- Noi Dispozitive Semiconductoare: Extinderea bibliotecii electrice cu componente semiconductoare moderne.
- Îmbunătățirea Componentei Baterie: Modele de simulare mai precise pentru baterii.
- Constructor de Benzi Terminale: Instrumente pentru crearea și gestionarea benzilor terminale.
- Simulator de Fluide Compresibile: În Atelierul de Pneumatică, este acum disponibilă simularea de noi fluide compresibile, cum ar fi azotul, hidrogenul, heliul, metanul și propanul.
- Motoare Electrice Avansate: Modulul Electrotehnic este acum echipat cu un nou motor cu inducție și un motor DC cu magnet permanent, completate cu porturi de conectare mecanică pentru senzori de poziție și viteză, arbori și legături mecanice, facilitând implementarea sistemelor servo.
- Integrare Unity 3D: Proiectele pot beneficia de puterea motorului Unity 3D, adăugând un nivel ridicat de realism, ideal pentru dezvoltarea de gemeni digitali.
- Bibliotecă Auto: Toate componentele necesare pentru dezvoltarea proiectelor auto sunt acum grupate într-o bibliotecă specifică, incluzând componentele electrotehnice conform standardului SAE.
- Modulul Catalog Janatics: Un catalog complet de produse pneumatice Janatics, compatibil cu Atelierul de Pneumatică, incluzând configurator de produse, simboluri, date tehnice și documentație.
Întrebări Frecvente (FAQ) despre Automation Studio™
Pentru a clarifica și mai mult beneficiile și funcționalitățile Automation Studio™, iată câteva întrebări frecvente:
Q: Cui se adresează Automation Studio™?
A: Software-ul este ideal atât pentru instituțiile de învățământ (profesori și studenți din domeniul ingineriei, mecatronicii, automatizărilor), cât și pentru profesioniștii din industrie care doresc să-și îmbunătățească productivitatea și să testeze sisteme complexe într-un mediu virtual.
Q: Ce tehnologii pot fi simulate cu Automation Studio™?
A: Acoperă o gamă largă, inclusiv hidraulică, pneumatică, controlere logice programabile (PLC), electronică digitală, electrotehnică, comenzi electrice, HMI, SFC (Grafcet) și diagrame bloc.

Q: Pot conecta Automation Studio™ la echipamente hardware reale?
A: Da, software-ul permite conectarea la dispozitive reale precum PLC-uri și plăci Arduino™ prin kituri de interfață I/O sau un client server OPC, facilitând testarea și depanarea sistemelor fizice.
Q: Este util Automation Studio™ pentru depanare și diagnosticare?
A: Absolut. Oferă posibilitatea de a crea sau activa defecțiuni predefinite ale componentelor, ajutând la dezvoltarea rapidă a abilităților de depanare prin simularea unor scenarii din lumea reală.
Q: Suportă Automation Studio™ învățarea la distanță (e-learning)?
A: Da, prin funcționalitățile de acces la distanță, permite profesorilor și studenților să lucreze la proiecte și să simuleze cursuri de oriunde, oferind flexibilitate maximă pentru programele de e-learning.
Q: Ce sunt "Sistemele Virtuale" și cum mă ajută?
A: Sistemele Virtuale sunt modele pre-construite, cum ar fi benzi transportoare sau semafoare, care pot fi controlate prin circuitele create în Automation Studio™. Ele oferă o platformă sigură pentru a experimenta cu logica de control și pentru a vedea cum aceasta afectează un sistem fizic simulat, fără riscuri sau costuri asociate cu hardware-ul real.
Concluzie: Un Viitor al Inovației în Inginerie
Automation Studio™ reprezintă mai mult decât un simplu software de simulare; este o platformă educațională și profesională completă, care sprijină dezvoltarea de competențe esențiale în domeniul mecatronicii și automatizărilor. Prin combinația sa unică de simulare realistă, biblioteci vaste, instrumente de analiză avansate și funcționalități inovatoare, software-ul transformă conceptele abstracte în experiențe practice și vizuale. Indiferent dacă sunteți un educator care caută să îmbunătățească experiența de învățare a studenților, sau un inginer care dorește să optimizeze procesele de proiectare și depanare, Automation Studio™ oferă soluțiile necesare pentru a atinge excelența. Este un instrument indispensabil în era digitală, pregătind profesioniștii viitorului și accelerând inovația în inginerie.
Dacă vrei să descoperi și alte articole similare cu Soluția All-in-One Automation Studio™, poți vizita categoria Fitness.
