How effective is discrete trial training in ABA?

DTT: O Speranță Validată pentru Autism?

02/08/2024

Rating: 4.29 (5538 votes)

Diagnosticul de tulburare de spectru autist (TSA) aduce cu sine o serie de provocări unice în ceea ce privește dezvoltarea socială, comunicarea, abilitățile academice și cele de auto-îngrijire. În căutarea unor intervenții eficiente, părinții și specialiștii se îndreaptă adesea către metode validate științific. Una dintre cele mai studiate și aplicate abordări este Antrenamentul prin Încercări Discrete, cunoscut sub acronimul DTT (Discrete Trial Training). Cu o istorie de peste patru decenii de cercetare și practică, DTT s-a dovedit a fi un instrument puternic în remedierea multor dintre dificultățile asociate cu TSA. Dar ce este mai exact DTT și cum funcționează pentru a aduce îmbunătățiri semnificative în viața persoanelor cu autism?

Cuprins

Ce Este Antrenamentul prin Încercări Discrete (DTT)?

Antrenamentul prin Încercări Discrete (DTT) este o metodă de predare structurată, bazată pe principii comportamentale, utilizată pe scară largă în terapia tulburărilor de spectru autist. Esența DTT constă în descompunerea abilităților complexe în componente mai mici, ușor de gestionat, care sunt apoi predate individual, într-un mediu controlat. Fiecare componentă este predată prin intermediul unor încercări discrete, adică o secvență clar definită de acțiuni care se repetă de mai multe ori. Această abordare sistematică permite copiilor să învețe noi abilități într-un mod eficient și măsurabil.

Does discrete trial training (DTT) help with autism?
(PsycInfo Database Record (c) 2022 APA, all rights reserved) More than 40 years of research and practice supports the efficacy of Discrete Trial Training (DTT) for remediating the myriad of social, communication, academic, and self-help difficulties that are associated with a diagnosis of autism spectrum disorder (ASD).

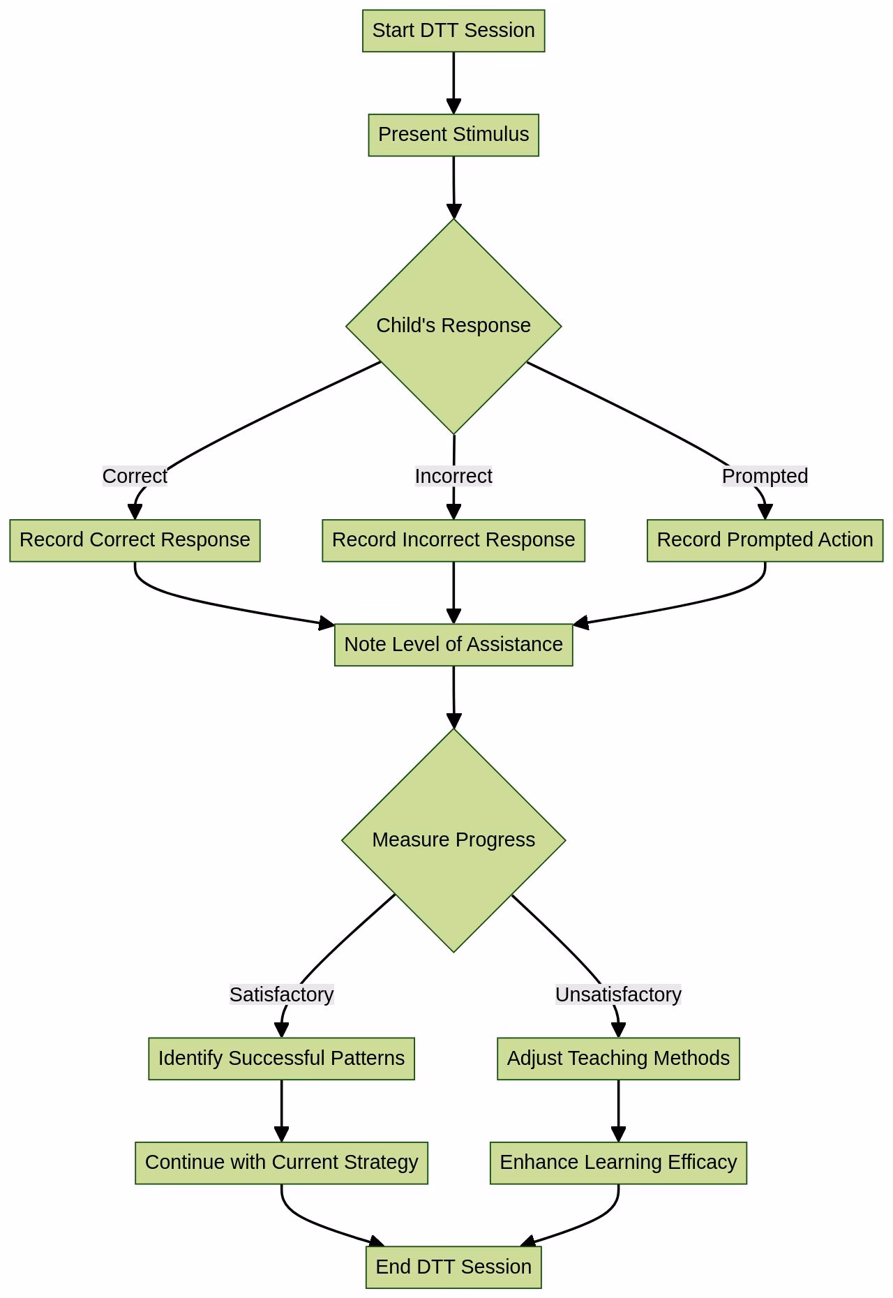
O încercare discretă tipică urmează o structură A-B-C (Antecedent-Comportament-Consecință):

  • Antecedent (A): Instrucțiunea dată de terapeut sau stimulul prezentat copilului (ex: „Atinge nasul”, arătând o imagine).
  • Comportament (B): Răspunsul copilului la antecedent (ex: copilul atinge nasul sau alege imaginea corectă).
  • Consecință (C): Reacția terapeutului la răspunsul copilului. Dacă răspunsul este corect, se oferă o întărire pozitivă (ex: „Bravo!”, o recompensă). Dacă răspunsul este incorect, se aplică o corecție sau se repetă instrucțiunea cu un ajutor suplimentar.

Repetarea rapidă a acestor cicluri A-B-C, cu pauze scurte între ele, ajută la consolidarea învățării și la generalizarea abilităților în diverse contexte.

Principiile Fundamentale ale DTT

DTT se bazează pe principiile analizei comportamentale aplicate (ABA), o știință care studiază și aplică legile comportamentului pentru a produce schimbări pozitive semnificative. Câteva principii cheie care stau la baza DTT includ:

  • Întărirea pozitivă: Comportamentele dorite sunt mai susceptibile să se repete dacă sunt urmate de o recompensă (întărire). Aceasta poate fi o laudă, o activitate preferată, o jucărie sau o gustare.
  • Prompting (Ajutorul): Oferirea de indicii sau ajutoare pentru a ghida copilul către răspunsul corect. Aceste ajutoare sunt apoi estompate treptat pe măsură ce copilul devine mai independent.
  • Shaping (Modelarea): Recompensarea aproximărilor succesive ale comportamentului țintă până când comportamentul complet este atins.
  • Discriminația: Învățarea de a răspunde diferit la stimuli diferiți.
  • Generalizarea: Capacitatea de a aplica o abilitate învățată în diferite medii, cu diferite persoane sau materiale. DTT se concentrează inițial pe achiziție, dar generalizarea este un scop esențial pe termen lung.

Aceste principii, aplicate sistematic, permit terapeuților să adapteze intervenția la nevoile individuale ale fiecărui copil, maximizând potențialul de învățare.

DTT și Abilitățile Dezvoltate

De-a lungul celor peste 40 de ani de aplicare, DTT a demonstrat o eficacitate remarcabilă în dezvoltarea unei game variate de abilități cruciale pentru persoanele cu TSA:

Abilități de Comunicare

  • Comunicare receptivă: Urmarea instrucțiunilor simple sau complexe, identificarea obiectelor, persoanelor sau imaginilor.
  • Comunicare expresivă: Solicitarea obiectelor dorite (manding), denumirea obiectelor (tacting), răspunsul la întrebări (intraverbale), imitarea sunetelor și cuvintelor.
  • Abilități de conversație: Inițierea și menținerea unor scurte conversații, răspunsul adecvat în dialoguri.

Abilități Sociale

  • Interacțiune cu egalii: Împărțirea jucăriilor, jocul cooperativ, recunoașterea emoțiilor.
  • Reguli sociale: Salutul, așteptarea rândului, respectarea spațiului personal.

Abilități Academice

  • Pre-academice: Recunoașterea literelor și numerelor, sortarea, potrivirea.
  • Academice: Citit, scris, matematică.

Abilități de Auto-Îngrijire și Independență

  • Îmbrăcatul, spălatul pe dinți, mersul la toaletă, igiena personală, mâncatul independent.
  • Abilități casnice simple.

Structura repetitivă și sistematică a DTT este deosebit de benefică pentru persoanele cu autism, care adesea prosperă într-un mediu previzibil și structurat. Această abordare le permite să proceseze informațiile în bucăți mici, reducând supraîncărcarea senzorială și cognitivă.

Cercetarea și Eficacitatea DTT

Unul dintre cele mai convingătoare argumente în favoarea DTT este volumul vast de cercetare care îi susține eficacitatea. De peste 40 de ani, studii clinice și rapoarte de caz au demonstrat că DTT poate duce la îmbunătățiri semnificative în diverse domenii de dezvoltare pentru copiii și adulții cu autism. Asociații profesionale și organizații de sănătate la nivel mondial recunosc DTT, ca parte a terapiei ABA, drept o intervenție bazată pe dovezi pentru autism.

Studiile au arătat că intervenția intensivă, timpurie, bazată pe DTT, poate duce la o creștere a IQ-ului, la îmbunătățirea abilităților de limbaj și la reducerea comportamentelor problematice. Eficacitatea sa nu este contestată, ci mai degrabă modul în care este implementată și integrată în programe terapeutice mai largi.

Cum Arată o Sesiune de DTT?

O sesiune de DTT este de obicei condusă de un terapeut instruit, într-un mediu liniștit, cu distrageri minime. Iată o descriere generală:

  1. Stabilirea raportului: Terapeutul începe prin a construi o relație pozitivă cu copilul, folosind activități preferate pentru a-l motiva.
  2. Identificarea țintelor: Pe baza unei evaluări inițiale, sunt stabilite abilitățile specifice care urmează să fie predate.
  3. Prezentarea instrucțiunii: Terapeutul oferă o instrucțiune clară și concisă (antecedent).
  4. Răspunsul copilului: Copilul încearcă să execute comportamentul solicitat.
  5. Consecința:
    • Răspuns corect: Copilul primește o întărire imediată și puternică (laudă, obiect preferat, activitate).
    • Răspuns incorect: Terapeutul poate oferi un prompt fizic, verbal sau gestual pentru a ghida copilul către răspunsul corect, sau poate repeta instrucțiunea. Nu se oferă întărire pentru răspunsurile incorecte.
  6. Pauză scurtă: O scurtă pauză pentru a marca sfârșitul unei încercări și începutul următoarei.

Aceste cicluri se repetă rapid, cu zeci sau chiar sute de încercări într-o singură sesiune. Datele sunt colectate pe parcursul sesiunii pentru a monitoriza progresul și a ajusta programul de predare.

Avantaje și Considerații ale DTT

Avantaje:

  • Structură și Claritate: Oferă un cadru de învățare previzibil, ideal pentru copiii cu autism care beneficiază de rutină și instrucțiuni clare.
  • Măsurabilitate: Progresul poate fi monitorizat și cuantificat cu precizie, permițând ajustări rapide ale programului.
  • Eficacitate dovedită: Peste 40 de ani de cercetare susțin eficacitatea sa în dezvoltarea abilităților fundamentale.
  • Intensitate: Permite o predare intensivă a multor abilități într-un timp scurt.

Considerații:

Deși DTT este extrem de eficient, este important de menționat că nu este singura componentă a unui program terapeutic complet. Criticii subliniază uneori că mediul DTT, fiind foarte structurat, poate face ca generalizarea abilităților în contexte naturale să fie o provocare. De aceea, DTT este adesea completat de alte abordări, cum ar fi învățarea în mediul natural (NET - Natural Environment Teaching), care se concentrează pe aplicarea abilităților în situații cotidiene spontane.

De asemenea, este crucial ca terapeuții să fie bine pregătiți și să știe cum să mențină motivația copilului, evitând plictiseala sau frustrarea prin variație și utilizarea unor întăriri adecvate și diversificate.

DTT în Contextul Terapiei ABA

Este important de înțeles că DTT nu este o terapie de sine stătătoare, ci o tehnică fundamentală utilizată în cadrul unei abordări terapeutice mai largi, numită Analiza Comportamentală Aplicată (ABA). ABA este o disciplină științifică care utilizează principii comportamentale pentru a îmbunătăți comportamentele semnificative social. DTT este doar una dintre numeroasele strategii și tactici pe care un analist comportamental le poate utiliza într-un program ABA cuprinzător.

Un program ABA eficient va integra DTT cu alte metode, cum ar fi:

  • Învățarea în mediul natural (NET): Aplicarea abilităților în situații reale, spontane.
  • Învățarea prin joc: Utilizarea jocului ca vehicul pentru învățare.
  • Antrenamentul abilităților sociale: Predarea directă a comportamentelor sociale.
  • Gestionarea comportamentelor problematice: Identificarea cauzelor și dezvoltarea strategiilor pentru reducerea comportamentelor nedorite.

Astfel, DTT contribuie la fundamentul achiziției de abilități, în timp ce alte strategii ABA asigură că aceste abilități sunt generalizate și utilizate funcțional în viața de zi cu zi.

Întrebări Frecvente Despre DTT și Autism

Cât de des ar trebui să facă un copil DTT?

Intensitatea recomandată variază, dar programele intensive de ABA, care includ DTT, pot implica între 20 și 40 de ore pe săptămână. Frecvența specifică depinde de nevoile individuale ale copilului și de obiectivele programului.

Este DTT potrivit pentru toți copiii cu autism?

DTT este o metodă foarte adaptabilă și poate fi benefică pentru o gamă largă de copii cu autism, indiferent de vârstă sau nivelul de funcționare. Cu toate acestea, succesul depinde de implementarea corectă, de calificarea terapeuților și de adaptarea programului la nevoile specifice ale fiecărui copil.

Care este diferența dintre DTT și ABA?

ABA (Analiza Comportamentală Aplicată) este o știință și o abordare terapeutică amplă. DTT (Antrenamentul prin Încercări Discrete) este o metodă de predare structurată, un instrument sau o tehnică specifică utilizată în cadrul unui program ABA.

Pot părinții să aplice DTT acasă?

Părinții pot fi instruiți de un analist comportamental certificat să aplice principii DTT acasă. Implicarea părinților este crucială pentru generalizarea abilităților și pentru a asigura coerența intervenției. Cu toate acestea, este esențial ca instruirea să fie realizată de un profesionist calificat.

Este DTT o metodă rigidă?

Deși DTT este structurat și sistematic, un terapeut experimentat va ști cum să-l aplice într-un mod flexibil și distractiv, adaptându-se la răspunsurile și motivația copilului. Scopul este învățarea eficientă, nu rigiditatea.

Concluzie

Antrenamentul prin Încercări Discrete (DTT) reprezintă o piatră de temelie în intervenția pentru tulburările de spectru autist. Susținut de peste patru decenii de cercetare solidă, DTT a demonstrat o capacitate remarcabilă de a ajuta persoanele cu autism să își dezvolte abilități esențiale în domenii cheie precum comunicarea, interacțiunea socială, performanța academică și auto-îngrijirea. Prin structura sa clară, repetitivă și bazată pe întărire pozitivă, DTT oferă un cadru eficient pentru achiziția de noi comportamente și cunoștințe. Deși este o metodă intensivă și structurată, atunci când este implementată corect și integrată într-un program ABA cuprinzător, DTT poate deschide noi orizonturi de învățare și independență, contribuind semnificativ la îmbunătățirea calității vieții persoanelor cu autism și a familiilor acestora.

Dacă vrei să descoperi și alte articole similare cu DTT: O Speranță Validată pentru Autism?, poți vizita categoria Fitness.

Go up